
Bactéria intestinal pode ser a chave para combater a crise da obesidade

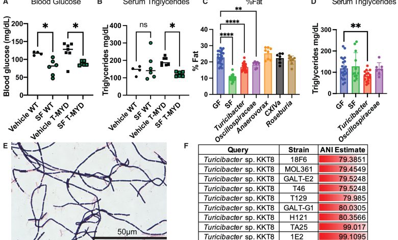
Identificação de micróbios indutores de magreza da comunidade SF (A e B) (A) Glicemia em jejum e (B) triglicerídeos séricos de homens WT e T-MyD88 de 8 semanas de idade−/− camundongos em um HFD suplementado com SF por 2 meses (WT, n = 10; T-Myd88−/−n = 13). Crédito: Metabolismo Celular (2025). DOI: 10.1016/j.cmet.2025.10.007
A internet, as bibliotecas e as livrarias estão repletas de planos e conselhos sobre como perder peso, desde dietas da moda até rotinas intensas de exercícios. Mas pode haver outro caminho para manter os quilos afastados, e é com uma bactéria intestinal chamada Turicibacter.
Segundo a Organização Mundial da Saúde, cerca de 1 em cada 8 pessoas vive com obesidade. Esta crise global pode causar complicações de saúde significativas e aumentar o risco de diabetes tipo 2 e doenças cardíacas. Durante anos, os cientistas souberam que a nossa microbiota intestinal (os triliões de micróbios no nosso sistema digestivo) desempenha um papel na nossa saúde geral, incluindo a forma como processamos a gordura. Mas identificar exatamente os micróbios benéficos e como eles nos ajudam tem sido muito mais difícil.
Micróbio que combate a gordura
No entanto, uma nova investigação identificou a Turicibacter em ratos como um elemento-chave, uma bactéria há muito suspeita de influenciar o metabolismo da gordura. Em artigo publicado na revista Metabolismo Celularos cientistas detalham exatamente como ele exerce seus efeitos protetores.
Kendra Klag, da Faculdade de Medicina da Universidade de Utah, em Salt Lake City, e seus colegas isolaram pela primeira vez a bactéria Turicibacter específica de outros micróbios. Depois testaram os seus efeitos protetores em diferentes grupos de ratos, incluindo aqueles criados sem qualquer bactéria intestinal existente e ratos de laboratório padrão. Os ratos foram alimentados com uma dieta regular ou rica em gordura, e alguns também receberam a bactéria como suplemento.
A equipe então mediu as principais métricas de saúde, incluindo gordura corporal, açúcar no sangue e níveis de gordura no sangue. Eles descobriram que o Turicibacter reduziu drasticamente a obesidade e melhorou a saúde metabólica, mesmo em ratos com uma dieta rica em gordura.
O mecanismo
Para entender como o Turicibacter estava fazendo isso, a equipe analisou amostras de intestino e sangue de camundongos e descobriu que as bactérias estavam produzindo seus próprios lipídios (moléculas de gordura). Eles purificaram essas gorduras bacterianas e as deram aos ratos, e observaram que só elas (sem as bactérias) eram suficientes para prevenir a obesidade. Esses lipídios ajudaram a suprimir a produção corporal de ceramidas, um tipo de gordura que se acumula quando um indivíduo segue uma dieta rica em gordura.
“Nossos dados identificam uma nova rede lipídica entre bactérias e hospedeiros que promove a saúde metabólica do hospedeiro e é promissora terapêutica”, escreveram os cientistas.
Naturalmente, a pesquisa fez com que as pessoas se perguntassem se as bactérias intestinais poderiam ser a nossa nova arma contra a obesidade. A ideia não é tão rebuscada. Os pesquisadores também descobriram que baixos níveis de Turicibacter estão associados à obesidade em humanos, o que poderia abrir caminho para suplementos probióticos para tratar o distúrbio metabólico.
Escrito para você por nosso autor Paul Arnold, editado por Gaby Clark e verificado e revisado por Robert Egan – este artigo é o resultado de um trabalho humano cuidadoso. Contamos com leitores como você para manter vivo o jornalismo científico independente. Se este relatório for importante para você, considere fazer uma doação (especialmente mensal). Você receberá um sem anúncios conta como um agradecimento.
Mais informações:
Kendra Klag et al, A gordura dietética perturba uma rede lipídica do hospedeiro comensal que promove a saúde metabólica, Metabolismo Celular (2025). DOI: 10.1016/j.cmet.2025.10.007
© 2025 Science X Network
Citação: A bactéria intestinal pode ser a chave para combater a crise da obesidade (2025, 14 de novembro) recuperada em 14 de novembro de 2025 em https://medicalxpress.com/news/2025-11-gut-bacterium-key-tackling-obesity.html
Este documento está sujeito a direitos autorais. Além de qualquer negociação justa para fins de estudo ou pesquisa privada, nenhuma parte pode ser reproduzida sem permissão por escrito. O conteúdo é fornecido apenas para fins informativos.
