
Vesículas derivadas de astrócitos podem ligar o estresse à inflamação intestinal

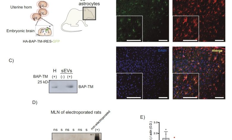
HA-BAP-TM-IRES-GFP expresso no hipocampo e no córtex cerebral é detectado em sEVs que têm como alvo o intestino. Crédito: Yanten-Fuentes et al. (Psiquiatria Molecular, 2025, DOI: 10.1038/s41380-025-03289-2.).
As doenças inflamatórias intestinais (DII), como a doença de Crohn e a colite ulcerativa, são condições crônicas e autoimunes caracterizadas pela inflamação do trato intestinal. Esta inflamação pode causar náuseas ou vômitos, diarreia, dores e cólicas abdominais, fadiga, febre e vários outros sintomas debilitantes.
Embora os fundamentos das DII tenham sido amplamente investigados, os fatores que podem contribuir para o seu surgimento ainda não foram claramente elucidados. Descobertas anteriores sugerem que os sintomas destas doenças são frequentemente exacerbados pelo stress psicológico e emocional.
Pesquisadores da Universidade de los Andes e do Centro de Medicina Intervencionista de Precisão e Terapia Celular Avançada (IMPACT) no Chile realizaram recentemente um estudo com o objetivo de lançar nova luz sobre os mecanismos neurobiológicos através dos quais o estresse pode piorar as DII. Suas descobertas, publicadas em Psiquiatria Molecularsugerem a existência de uma via de comunicação cérebro-intestino que é mediada por pequenos veículos de comunicação conhecidos como pequenas vesículas extracelulares (sEVs), que são liberadas pelos astrócitos.
“Os mecanismos celulares pelos quais o stress psicológico pode influenciar a inflamação intestinal permanecem na sua maioria enigmáticos”, escreveram Liliana Yantén-Fuentes, Matías Pizarro e os seus colegas no seu artigo. “Nossa hipótese é que o estresse psicológico regula a inflamação intestinal através da liberação de pequenas vesículas extracelulares derivadas de astrócitos (AsEVs).”
Os pesquisadores realizaram vários experimentos envolvendo ratos, com o objetivo de compreender como o estresse afetava as respostas imunológicas no intestino. O estudo concentrou-se especificamente no papel dos astrócitos, células gliais em forma de estrela que ajudam a manter um ambiente equilibrado e saudável no cérebro, e de pequenos EVs liberados por essas células.
Especificamente, Yantén-Fuentes, Pizarro e seus colegas marcaram os astrócitos com uma proteína “marca” especial, usando uma técnica conhecida como eletroporação in-utero. Essa técnica permitiu monitorar por onde os sinais provenientes dessas células viajavam dentro do corpo dos ratos.
“A eletroporação intrauterina realizada para expressar seletivamente uma proteína recombinante de membrana associada ao AsEV em astrócitos do prosencéfalo de rato revela que esta proteína é transferida para o tecido linfóide associado ao intestino (GALT)”, escreveram os autores.
“Da mesma forma, AsEVs isolados de culturas primárias de células de astrócitos que foram estimuladas com veículo ou corticosterona (para emular uma condição de estresse) foram traficados para o GALT. Curiosamente, o receptor de membrana intestinal CCR9 está presente em AsEVs e medeia sua associação com o ligante endógeno CCR9 CCL25.”
Curiosamente, os pesquisadores descobriram que os sinais provenientes dos astrócitos viajavam para os tecidos imunológicos do intestino dos ratos. Posteriormente, eles cultivaram astrócitos em seu laboratório e aumentaram os níveis de corticosterona dentro deles. Este é um hormônio liberado naturalmente no corpo dos animais quando eles estão estressados.
A equipe então injetou vesículas liberadas por essas células, bem como vesículas liberadas por astrócitos “não estressados” em ratos e observou suas respostas intestinais. Eles descobriram que as vesículas derivadas de astrócitos “estressados” levaram a uma maior inflamação intestinal, enquanto as liberadas por astrócitos “não estressados” ajudaram a acalmar o sistema imunológico do intestino.
“No nível histológico, os parâmetros inflamatórios (como o diâmetro dos vasos linfáticos ou o número de células neles), induzidos por um protocolo de estresse baseado na restrição de movimento, aumentaram pelo tratamento com AsEVs de astrócitos tratados com corticosterona”, escreveram Yanten-Fuentes, Matias Pizarro e seus colegas.
“Além disso, enquanto os AsEVs de culturas de astrócitos de controle tendem a favorecer um perfil antiinflamatório do GALT (ou seja, aumento da proporção Treg/Th17), os AsEVs derivados de astrócitos tratados com corticosterona têm uma ação oposta. Da mesma forma, experimentos in vitro com linfonodos mesentéricos desagregados revelam as funções imunomoduladoras dos AsEVs de astrócito tratados com corticosterona astrócitos.”
Os resultados deste estudo recente revelam uma nova via de comunicação cérebro-intestino mediada por AsEVs, através da qual o estresse pode piorar os sintomas das DII. Estudos futuros poderiam examinar mais detalhadamente esta via ou sondar a sua existência em humanos, abrindo potencialmente o caminho para o desenvolvimento de novas intervenções terapêuticas destinadas a melhorar os sintomas das DII.
Escrito para você por nossa autora Ingrid Fadelli, editado por Gaby Clark e verificado e revisado por Robert Egan – este artigo é o resultado de um trabalho humano cuidadoso. Contamos com leitores como você para manter vivo o jornalismo científico independente. Se este relatório for importante para você, considere fazer uma doação (especialmente mensal). Você receberá um sem anúncios conta como um agradecimento.
Mais informações:
Liliana Yantén-Fuentes et al, Uma nova via de comunicação cérebro-intestino mediada por pequenas vesículas extracelulares derivadas de astrócitos modula a inflamação intestinal induzida por estresse, Psiquiatria Molecular (2025). DOI: 10.1038/s41380-025-03289-2.
© 2025 Science X Network
Citação: Vesículas derivadas de astrócitos podem vincular o estresse à inflamação intestinal (2025, 24 de outubro) recuperado em 24 de outubro de 2025 em https://medicalxpress.com/news/2025-10-astrocy-derived-vesicles-link-stress.html
Este documento está sujeito a direitos autorais. Além de qualquer negociação justa para fins de estudo ou pesquisa privada, nenhuma parte pode ser reproduzida sem permissão por escrito. O conteúdo é fornecido apenas para fins informativos.






