
Estabelecer um novo padrão global para medicina de precisão em sepse e cuidados intensivos

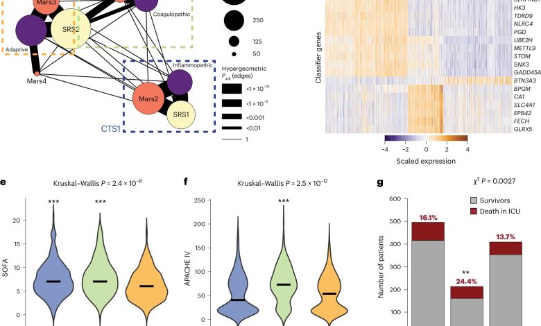
Identificação dos CTSs da sepse. Crédito: Medicina da natureza (2025). Doi: 10.1038/s41591-025-03964-5
Em um adiantamento para medicina de cuidados intensivos, dois estudos internacionais publicados em paralelo na revista Medicina da natureza estabeleceram uma nova estrutura unificada para entender o caos biológico da sepse e outras doenças com risco de vida. Um pesquisador da Universidade de Malta, Dr. Brendon Scicluna, do Departamento de Ciência Biomédica Aplicada, Faculdade de Ciências da Saúde, projetou e liderou um dos estudos e fez contribuições significativas para o segundo, colocando a universidade na vanguarda do esforço global para trazer medicamentos de precisão aos pacientes mais doentes em nossas hospitais.
Durante décadas, o desenvolvimento de novos tratamentos para doenças críticas, como sepse, síndrome de desconforto respiratório agudo (ARDS) e trauma, foi dificultado por um grande desafio. Ou seja, embora seja tratada como uma única condição, o corpo de todo paciente responde de maneira diferente. Essa diversidade biológica, conhecida como heterogeneidade, tem sido a principal barreira ao progresso. Os dois novos estudos abordam esse problema de frente, fornecendo uma maneira robusta e unificada de classificar os pacientes em subtipos biológicos celulares distintos.
O primeiro estudo, “uma estrutura transcriptômica de sangue de consenso para a sepse”, liderada pelo Dr. Scicluna, agregou dados de mais de 1.800 pacientes com sepse. Usando uma técnica chamada transcriptômica de sangue, que mede a atividade de milhares de genes para criar um instantâneo em tempo real da resposta imune de um paciente, a equipe criou um único sistema de classificação harmonizado. Ele identifica três “subtipos transcriptômicos de consenso” (CTSs) de sepse, cada um com uma assinatura molecular única:
- CTS1: Uma resposta inflamatória clássica e forte impulsionada por um ataque de neutrófilos agressivos, mas imaturos.
- CTS2: caracterizado por distúrbios na coagulação do sangue e o processamento do heme, um componente -chave dos glóbulos vermelhos.
- CTS3: Associado a um estado imunológico exclusivo envolvendo sinais e características antivirais de interferon e características normalmente vistas na rejeição do transplante de órgãos.
“Nosso objetivo era criar um modelo padronizado para a pesquisa em sepse”, explica o Dr. Scicluna, investigador principal e acadêmico residente da UM. “Temos anos unificados de pesquisa sobre uma estrutura molecular robusta que todos podem usar. Isso fornece a linguagem comum necessária para fazer progresso real no campo”.
Fundamentalmente, o estudo apresentou um aviso gritante. Uma reanálise de um grande estudo controlado randomizado revelou que os pacientes designados para o subtipo CTS2 foram realmente prejudicados por corticosteróides, um tratamento anti-inflamatório comum para sepse e outros distúrbios relacionados a imunes. Essa descoberta ressalta a necessidade urgente de ir além de uma abordagem de tamanho único.
O segundo estudo, “uma estrutura de desregulação imunológica de consenso para sepse e doenças críticas”, do consórcio internacional de subespaço para o qual o Dr. Scicluna contribuiu, complementa perfeitamente esse trabalho. Analisando mais de 7.000 amostras de pacientes de 37 coortes, este estudo identificou dois padrões principais de desregulação imunológica, uma nas células mielóides (os primeiros respondentes do sistema imunológico) e um nas células linfóides (responsável pela imunidade direcionada). Notavelmente, o estudo descobriu que essa mesma desregulação fundamental estava presente não apenas na sepse, mas também em pacientes com SDRA, trauma e queimaduras, sugerindo mecanismos biológicos compartilhados em várias formas de doença crítica.
“Ver esses dois estudos publicados lado a lado é um momento marcante”, afirma o Dr. Scicluna. “Eles são uma sinergia. Juntos, fornecem evidências inegáveis de que essa abordagem multidisciplinar orientada a dados é o futuro dos cuidados intensivos”.
Os achados complementares desses dois estudos extensos oferecem uma nova estrutura poderosa para entender a doença crítica e, pela primeira vez, proporcionar um caminho claro a seguir para projetar ensaios clínicos que podem finalmente cumprir a promessa de medicina de precisão para os pacientes mais vulneráveis na unidade de terapia intensiva (UTU).
“Esses estudos são um exemplo poderoso do que acontece quando você combina experiência clínica com imunobiologia e perfil molecular”, conclui o Dr. Scicluna.
O Dr. Brendon Scicluna é um investigador principal que lidera o laboratório de imunologia e infecção translacional da Universidade de Malta.
Mais informações:
Brendon P. Scicluna et al, uma estrutura transcriptômica de sangue de consenso para sepse, Medicina da natureza (2025). Doi: 10.1038/s41591-025-03964-5
Andrew R. Moore et al, uma estrutura de desregulação imunológica de consenso para sepse e doenças críticas, Medicina da natureza (2025). Doi: 10.1038/s41591-025-03956-5
Fornecido pela Universidade de Malta
Citação: Estabelecer um novo padrão global para medicina de precisão em sepse e cuidados intensivos (2025, 6 de outubro) Recuperado em 6 de outubro de 2025 de https://medicalxpress.com/news/2025-10-global-standard-precision-medicine-sepsis.html
Este documento está sujeito a direitos autorais. Além de qualquer negociação justa para fins de estudo ou pesquisa particular, nenhuma parte pode ser reproduzida sem a permissão por escrito. O conteúdo é fornecido apenas para fins de informação.






