
A análise de biomarcadores revela pistas para a sobrevivência a longo prazo em pacientes com glioblastoma tratados com SurVaxM

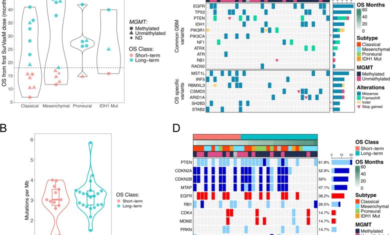
Panorama de alterações genéticas em tumores GBM antes do tratamento. Crédito: Imunologia do Câncer, Imunoterapia (2025). DOI: 10.1007/s00262-025-04193-y
Os resultados de um estudo liderado por pesquisadores do Roswell Park Comprehensive Cancer Center estão esclarecendo por que alguns pacientes recém-diagnosticados com glioblastoma sobrevivem mais do que outros após receberem tratamento padrão em conjunto com a imunoterapia terapêutica contra o câncer cerebral SurVaxM. As descobertas da equipe, recentemente relatadas na revista Imunologia e Imunoterapia do Câncerassociaram a sobrevivência a longo prazo às características moleculares do tumor antes do tratamento.
O glioblastoma é o tipo de tumor cerebral mais comum, agressivo e mortal, com menos de 7% dos pacientes sobrevivendo cinco anos após o diagnóstico.
“Há uma necessidade urgente de tratamentos mais eficazes para o glioblastoma, que ceifa cerca de 10.000 vidas nos EUA todos os anos”, diz Michael Ciesielski, Ph.D., Professor Assistente de Neurocirurgia e Diretor do Laboratório de Neuro-Oncologia em Roswell Park. Ele e Robert Fenstermaker, MD, Professor de Neurocirurgia e Oncologia e Presidente Emérito do Departamento de Neurocirurgia, co-desenvolveram o SurVaxM e são co-autores seniores do estudo.
As descobertas baseiam-se nos resultados de um ensaio clínico de fase 2 de braço único, no qual 63 pacientes foram submetidos a cirurgia e quimiorradiação e receberam quimioterapia temozolomida seguida de uma série de injeções de SurVaxM. Os investigadores usaram exoma completo e sequenciamento de RNA para identificar variações genéticas e níveis de atividade genética nos tumores pré-tratados de 34 desses pacientes. Eles então compararam os perfis tumorais de pacientes que tiveram sobrevida global em curto prazo (menos de 18 meses) versus sobrevida global em longo prazo (mais de 18 meses).
Eles descobriram que os tumores dos sobreviventes de longo prazo continham proporções especialmente elevadas de células B e células T – parte do arsenal do sistema imunológico para matar o câncer – e conjuntos de genes enriquecidos para interferon-gama (IFN-γ) e interferon-alfa (IFN-α), que ajudam o sistema imunológico a lançar um ataque mais forte contra o tumor.
Os autores observaram que uma assinatura de expressão de cinco genes e uma assinatura específica de células B previram o tempo de sobrevivência nos pacientes que receberam SurVaxM, mas as mesmas características do tumor não foram associadas à melhora da sobrevida em um grupo de pacientes que foram submetidos a tratamento semelhante, mas não receberam imunoterapia.
“Nossas descobertas sugerem que a análise dos tumores dos pacientes antes do tratamento poderia nos ajudar a identificar aqueles que teriam maior probabilidade de se beneficiar do SurVaxM ou de outros tipos de imunoterapias”, disse o Dr. Ciesielski.
SurVaxM tem como alvo a survivina, uma proteína encontrada em 95% dos glioblastomas que é essencial para sua sobrevivência. As evidências até o momento sugerem que a imunoterapia ajuda a prevenir a recorrência, estimulando o próprio sistema imunológico do paciente a encontrar e destruir células contendo survivina. Dez pacientes sobreviveram sete anos ou mais após receberem SurVaxM, incluindo cinco pacientes cuja doença não recorreu.
Como a survivina também está presente em muitos outros tipos de câncer, o SurVaxM também está sendo avaliado em ensaios clínicos em pacientes adultos com tumores neuroendócrinos e mieloma múltiplo, e em pacientes pediátricos com tumores cerebrais específicos.
Mais informações:
Henry G. Withers et al, células B intratumorais e assinaturas de interferon em glioblastoma recém-diagnosticado estão associadas a maior sobrevida em pacientes tratados com SurVaxM, Imunologia do Câncer, Imunoterapia (2025). DOI: 10.1007/s00262-025-04193-y
Fornecido por Roswell Park Comprehensive Cancer Center
Citação: A análise de biomarcadores revela pistas para a sobrevivência a longo prazo em pacientes com glioblastoma tratados com SurVaxM (2025, 16 de outubro) recuperado em 16 de outubro de 2025 em https://medicalxpress.com/news/2025-10-biomarker-análise-reveals-clues-term.html
Este documento está sujeito a direitos autorais. Além de qualquer negociação justa para fins de estudo ou pesquisa privada, nenhuma parte pode ser reproduzida sem permissão por escrito. O conteúdo é fornecido apenas para fins informativos.
