
Nova combinação de drogas pode efetivamente tratar tumor cerebral infantil frequentemente fatal

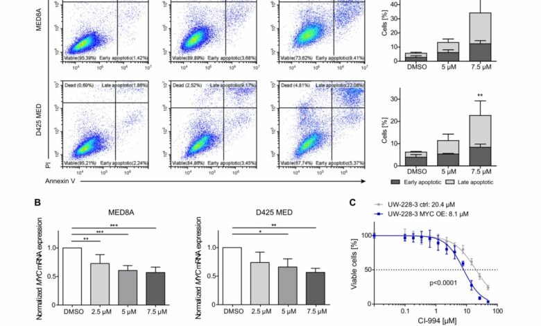
O CI-994 induz a apoptose e diminui a expressão de MYC em linhas celulares de meduloblastoma dirigidas por MYC. (A) Análise FACS representativa de células MED8A e D425 MED tratadas com DMSO (controle), 5 ou 7,5 µM de CI-994 por 48 horas e gráficos de barras exibindo a média de n = 4 réplicas. O tratamento com CI-994 resultou em um aumento dependente da dose na média de células apoptóticas iniciais e tardias no tratamento em ambas as linhagens celulares. (B) Para análises de expressão de MYC, as células MED8A e D425 MED foram tratadas com 2,5, 5 ou 7,5 µM de CI-994 por 48 horas. Os valores de expressão de mRNA de MYC foram normalizados para controles domésticos e a expressão foi calculada em relação ao controle de DMSO. Western blots representativos para controles de carregamento de MYC e ACTIN para células MED8A e D425 MED após tratamento com 5 ou 7,5 µM de tratamento CI-994 por 48 horas. (C) Células UW-228–3 com superexpressão de MYC (UW-228–3 MYC OE) foram mais sensíveis ao tratamento com CI-994 do que as respectivas células de controle isogênicas com baixa expressão endógena de MYC (UW-228–3 ctrl). Os valores mostrados representam a média ± SD de 3–4 réplicas por condição. *, pJournal for ImmunoTherapy of Cancer (2023). DOI: 10.1136/jitc-2022-005871
Pesquisadores da University of Colorado Anschutz Medical Campus descobriram uma combinação de drogas que pode oferecer um melhor prognóstico para crianças diagnosticadas com Meduloblastoma amplificado por MYC, uma forma frequentemente mortal de câncer cerebral. A pesquisa foi realizada em colaboração com o German Cancer Consortium (DKTK) University Hospital Dusseldorf.
“Um oncogene chamado MYC é amplificado nesses tumores, tornando-os muito suscetíveis à recorrência. Além disso, há um risco maior de se espalhar para outras áreas do cérebro e da coluna vertebral”, disse Siddhartha Mitra, Ph.D., professor assistente de Hematologia-Oncologia e Transplante de Medula Óssea da Faculdade de Medicina da Universidade do Colorado e membro do Centro de Câncer da Universidade do Colorado. “A taxa de sobrevivência de cinco anos desse tipo de câncer é inferior a 45%. Queríamos descobrir melhores opções de tratamento para essas crianças”.
A equipe de Mitra descobriu que dois medicamentos que já foram aprovados em testes de segurança de fase I em outros tumores sólidos têm um impacto significativo nesses tumores quando usados em conjunto.
Usando a droga epigenética tacedinalina, a equipe descobriu que, além de fazer os tumores crescerem, o MYC também escondia os tumores das várias células imunológicas do corpo. Eles foram capazes de desbloquear o que é conhecido como “vias não me coma” que impedem os macrófagos no sistema imunológico de consumir um tumor.
Em seguida, eles tornaram o tumor mais atraente.
“Quando usamos a tacedinalina para desbloquear essas vias e, em seguida, adicionamos o anti-CD47, uma droga que faz com que os macrófagos se tornem super comedores, o tumor se tornou extremamente apetitoso para os macrófagos, atraindo-os a comer o tumor que foi desbloqueado”, disse Mitra. “Você está essencialmente aproveitando o próprio corpo Sistema imune dando-lhe um salto inicial, muito parecido com uma versão médica do PacMan.”
Mitra, que também faz parte do Centro para Câncer e Distúrbios Sanguíneos do Hospital Infantil do Colorado, disse que, embora as terapias tradicionais, como a quimioterapia, tenham anteriormente direcionado o tumor vias de crescimento esta é a primeira vez que as vias de evasão imune estão sendo visadas nesses tipos de tumores cerebrais devastadores.
“As drogas tradicionais contra o câncer de adultos não funcionam bem em crianças porque as crianças ainda estão se desenvolvendo e seus células normais dividir em um ritmo rápido”, disse Mitra. “Este combinação de drogas poderia potencialmente ajudar não apenas a minimizar os impactos negativos do tratamento tradicional do câncer em crianças, mas também dar aos pacientes diagnosticados com meduloblastoma amplificado por MYC uma chance melhor de sobrevivência”.
O estudo é publicado no Revista de Imunoterapia do Câncer.
Mitra disse que o próximo passo será um ensaio clínico para determinar os efeitos de curto e longo prazo deste tratamento. Além do laboratório Mitra, os laboratórios do Dr. Sujatha Venkatraman e do professor Rajeev Vibhakar da CU-Anschutz também estiveram envolvidos.
Mais Informações:
Viktoria Marquardt et al, Tacedinaline (CI-994), um inibidor de HDAC de classe I, tem como alvo o crescimento tumoral intrínseco e a disseminação leptomeníngea em meduloblastoma controlado por MYC, ao mesmo tempo em que os torna suscetíveis à fagocitose de macrófagos induzida por anti-CD47 via tumor direcionado por NF-kB-TGM2 inflamação, Revista de Imunoterapia do Câncer (2023). DOI: 10.1136/jitc-2022-005871
Fornecido por
Campus Médico da UC Anschutz
Citação: Nova combinação de drogas pode efetivamente tratar tumores cerebrais infantis frequentemente fatais
Este documento está sujeito a direitos autorais. Além de qualquer negociação justa para fins de estudo ou pesquisa privada, nenhuma parte pode ser reproduzida sem a permissão por escrito. O conteúdo é fornecido apenas para fins informativos.






