
Células imunológicas especializadas carregam potencial para novas imunoterapias contra o câncer

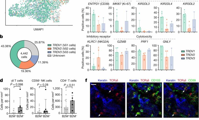
Os subconjuntos de células T infiltrantes de tumor Vδ1 e Vδ3 exibem marcas de atividade citotóxica em cânceres de cólon MMR-d. a, incorporação UMAP mostrando o agrupamento de células T γδ (n = 4.442) isoladas de cânceres de cólon MMR-d (n = 5) analisadas usando scRNA-seq. As cores representam o uso da cadeia TCR Vδ. Os pontos representam células individuais. b, As frequências de uso da cadeia TCR Vδ das células T γδ (n = 4.442) analisadas usando scRNA-seq como uma porcentagem do total de células T γδ. c, As frequências de células positivas para genes selecionados em células Vδ1 (n = 1.927), Vδ2 (n = 860) e Vδ3 (n = 506) como a porcentagem do total de células T γδ de cada tumor de cólon MMR-d (n = 5) analisados usando scRNA-seq. As células Vδ3 estavam presentes em dois dos cinco cânceres de cólon. Os dados são mediana ± IQR, com amostras individuais (pontos). d, As frequências de células T γδ, CD56+ Células NK, CD4+ Células T e CD8+ Células T em B2M virgens de tratamento+ (n = 12) e B2M– (n = 5) cânceres de cólon MMR-d. Os dados são mediana ± IQR, com amostras individuais (pontos). Os valores de P foram calculados usando testes de soma de postos de Wilcoxon de dois lados. e, As frequências de células T γδ positivas para granzima B, CD56+ Células NK, CD4+ Células T e CD8+ Células T em B2M virgens de tratamento– (n = 5) cânceres de cólon MMR-d. CD56+ As células NK estavam presentes em quatro dos cinco B2M– amostras de câncer. Os dados são mediana ± IQR, com amostras individuais (pontos). f, Imagens representativas da detecção de tecido residente (CD103+), ativado (CD39+), citotóxico (granzima B+), proliferando (Ki-67+) e PD-1+ Células T γδ (setas brancas) por análise IMC de um câncer de cólon MMR-d virgem de tratamento com defeitos B2M. Barra de escala, 20 μm. Crédito: Natureza (2023). DOI: 10.1038/s41586-022-05593-1
Cientistas do Leiden University Medical Center (LUMC) e do Netherlands Cancer Institute (NKI) descobriram como células imunológicas especializadas podem detectar e remover cânceres que são “invisíveis” para os mecanismos convencionais de defesa do sistema imunológico. Seu trabalho foi publicado em Natureza. As descobertas podem levar a novas imunoterapias contra o câncer.
Normalmente, o reconhecimento de células anormais em nosso corpo é tarefa das células T, um dos glóbulos brancos mais importantes do Sistema imune. Essas células podem reconhecer muitos tipos de anormalidades, incluindo infecções virais e bacterianas. Mas o sistema imunológico às vezes tem problemas para detectar células cancerosas. As células cancerígenas só são reconhecidas pelas células T se uma molécula específica estiver ligada à sua superfície. Para escapar do reconhecimento imunológico, alguns tipos de câncer não possuem essa molécula e se tornam “invisíveis” para as células T.
Por que a imunoterapia funciona nesses pacientes?
Recentemente, pesquisadores do LUMC e NKI se depararam com um estranho fenômeno: alguns pacientes com cânceres “invisíveis” respondem muito bem às imunoterapias contra o câncer. Essas terapias dependem de anticorpos que ativam ou revigoram a atividade das células T.
“Como esses cânceres carecem de moléculas que permitem que as células T os identifiquem, não entendemos por que os pacientes responderam tão bem à terapia”, diz Noel de Miranda, professor associado do Departamento de Patologia do LUMC.
Back-up em nosso sistema imunológico
A pesquisa em células extraídas de pacientes que foram tratados no NKI agora mostra que as células T γδ – um tipo de célula imune especializado menos conhecido – são capazes de detectar cânceres que são invisíveis para as células T convencionais.
De Miranda diz: “Isso mostra que existe um sistema de backup em nosso sistema imunológico. Quando a principal forma de reconhecer células tumorais não funciona, temos uma segunda linha de defesa. Nossas descobertas podem eventualmente levar a novos tratamentos para tumores ‘invisíveis’ com células T γδ”.
“Estamos apenas começando a revelar o tremendo potencial que as células T γδ carregam para o desenvolvimento de novas imunoterapias contra o câncer”, diz Emile Voest, professor de oncologia médica, líder do grupo no Netherlands Cancer Institute e Oncode Investigator.
“Daqui para frente, tentaremos obter uma melhor compreensão de como essas células imunes trabalham no corpo de pacientes com câncer e como podemos usá-los para desenvolver novas imunoterapias. Eles serão particularmente importantes para tratar cânceres que não são susceptíveis de eliminação por células T ‘convencionais’.”
Mais Informações:
Natasja L. de Vries et al, as células T γδ são efetoras de imunoterapia em cânceres com defeitos HLA classe I, Natureza (2023). DOI: 10.1038/s41586-022-05593-1
Fornecido por
Universidade de Leiden
Citação: Células imunológicas especializadas carregam potencial para novas imunoterapias contra o câncer (2023, 16 de janeiro) recuperado em 17 de janeiro de 2023 em https://medicalxpress.com/news/2023-01-specialized-immune-cells-potential-cancer.html
Este documento está sujeito a direitos autorais. Além de qualquer negociação justa para fins de estudo ou pesquisa privada, nenhuma parte pode ser reproduzida sem a permissão por escrito. O conteúdo é fornecido apenas para fins informativos.






