
Como os próprios canabinóides do corpo alargam os brônquios
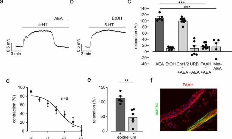
Anandamida (AEA) induz o relaxamento das vias aéreas via amida hidrolase de ácido graxo (FAAH) na traqueia de camundongos ex vivo. uma Traço original de medições de força isométrica em um miógrafo demonstra forte diminuição do tom do anel traqueal do camundongo C57BL/6J por uma única dose de AEA (10 µM). b O traço original das medições de força isométrica não mostra nenhum efeito pela aplicação do solvente etanol (EtOH). c A análise estatística do tônus das vias aéreas em resposta ao AEA indica que o AEA (n= 5) evoca relaxamento independente dos receptores CB1 e CB2 (Cnr1/Cnr2−/−, n = 9); URB597 (URB, 1 µM, n = 6), metananamida (Met-AEA, 10 µM, n= 5); (EtOH, n = 7FAAH−/−, n= 8). As medições foram realizadas em amostras independentes. One way ANOVA, teste post hoc de Tukey (AEA vs EtOH ***p= 4,8 × 10−12; AEA x URB ***p= 1,1 × 10−11; AEA x FAAH−/− ***p= 1,6 × 10−11; AEA vs Met-AEA***p= 1,5 × 10−10). d Curvas de resposta à dose de AEA da traquéia de camundongos C57BL/6J (n= 6 amostras independentes) mostram que o relaxamento das vias aéreas dependente de AEA é dose-dependente. e A análise estatística das medidas de força isométrica demonstra que a extensão do relaxamento das vias aéreas por AEA (10 µM) é diferente em traqueias com e sem epitélio em camundongos C57BL/6J (+n= 5, − n= 6 amostras independentes), Student bicaudal não pareado tteste**p= 0,0012. f A imunocoloração revela a expressão de FAAH em células epiteliais e musculares lisas da traqueia de camundongo C57BL/6J (vermelho = FAAH, verde n= alfa actina de músculo liso, a coloração foi realizada duas vezes), barra de escala = 20 µm. c–e) Os dados são apresentados como valores médios ± SEM. Crédito: Natureza Comunicações(2022). DOI: 10.1038/s41467-022-34327-0
A constrição brônquica é o que torna muitas doenças pulmonares, como a asma, tão perigosas. Pesquisadores descobriram uma nova via de sinalização que faz com que as vias aéreas se alarguem.
A terapia de inalação para asma e outras doenças pulmonares obstrutivas muitas vezes perde seu efeito após uso prolongado. Uma equipe de pesquisa liderada pela professora Daniela Wenzel, do Departamento de Fisiologia de Sistemas da Ruhr University Bochum, na Alemanha, mostrou agora uma via de sinalização alternativa através da qual os próprios canabinóides do corpo causam a dilatação dos brônquios.
Isso dá esperança de opções alternativas de tratamento. Evidentemente, a asma também está associada a uma deficiência desses canabinóides nos brônquios, que pode ser uma das causas da doença. A equipe de pesquisa publicou suas descobertas em Natureza Comunicações.
Tubos brônquicos dilatados pelos próprios canabinóides do corpo
As doenças pulmonares obstrutivas são a terceira causa mais comum de morte em todo o mundo. Eles incluem doença de obstrução pulmonar crônica (DPOC), que afeta muitos fumantes, assim como a asma brônquica. durante um ataque de ásmaos brônquios se contraem tão violentamente que não é mais possível expirar – e isso pode ser fatal.
“A asma é um processo inflamatório, mas o que é fatal é a constrição dos brônquios”, explica Annika Simon, principal autora do estudo. “É por isso que estamos muito interessados na regulamentação dessa constrição.”
Em um estudo anterior, os pesquisadores também se concentraram no próprio corpo canabinóide sistema, especificamente em seu efeito nos vasos sanguíneos dos pulmões. O canabinóide endógeno mais conhecido é a anandamida. “Como nossos resultados mostram que a anandamida dilata os brônquios, queríamos entender o mecanismo exato por trás disso”, explica Daniela Wenzel.
Enzima degrada canabinóide
Rapidamente surgiu que os dois receptores mais conhecidos para anandamida (CB1 e CB2) são irrelevantes para esta regulação. Portanto, deve haver uma via de sinalização alternativa pela qual a substância mensageira anandamida atue nos brônquios.
Daniela Wenzel e sua equipe mostraram que essa via alternativa usa uma enzima chamada amida hidrolase de ácido graxo (FAAH). A FAAH degrada a anandamida, produzindo, por exemplo, ácido araquidônico, que por sua vez é convertido em prostaglandina E2. “Sabemos que a prostaglandina E2 pode dilatar os brônquios”, diz Annika Simon.
A prostaglandina E2 atua através de certos receptores e leva a um aumento da substância mensageira cAMP (adenosina monofosfato cíclica). “É justamente isso, o aumento do AMPc, que é alvo de medicamentos inalatórios consagrados contra a asma”, diz Daniela Wenzel. Então, o objetivo é o mesmo, mas o caminho é diferente.
Deficiência de anandamida na asma
Wenzel e sua equipe decifraram gradualmente o caminho de sinalização. Eles revelaram que a enzima FAAH está localizada tanto na musculatura lisa dos brônquios quanto no epitélio ciliado. O aumento de cAMP após a administração de anandamida pode ser detectado tanto no modelo de rato e em células brônquicas humanas. Para descobrir se a anandamida também funciona em pacientes com asma, a equipe usou um modelo de doença em camundongos em que certas substâncias podem ser usadas para criar asma artificial.
Também nesses animais, a administração de anandamida levou a um alargamento dos brônquios. “Isso significa que asma não resulta em resistência à anandamida”, explica Daniela Wenzel. Além disso, os pesquisadores descobriram que os animais asmáticos têm menos anandamida e outros endocanabinóides em seu sistema brônquico do que animais saudáveis. “Portanto, é possível que esse anandamida deficiência é uma das causas asma brônquica”, finaliza Daniela Wenzel.
A descoberta da nova via de sinalização também pode abrir novas possibilidades de intervenção no processo da doença. “Mas ainda há um longo caminho a percorrer e certamente levará vários anos”, diz Daniela Wenzel. Ela adverte expressamente os pacientes a não realizar experimentos com plantas de cannabis.
“Não podemos tirar nenhuma conclusão direta sobre os canabinóides vegetais a partir das descobertas sobre os canabinóides endógenos. Exatamente quais outros ingredientes são encontrados nas plantas de cannabis além dos canabinóides conhecidos não está totalmente claro. Além disso, as plantas às vezes contêm substâncias nocivas”.
No entanto, os resultados deste estudo já apontam para uma melhor compreensão do próprio sistema canabinóide do corpo, o que pode levar a novas opções de tratamento para doenças pulmonares em poucos anos.
Annika Simon et al, O endocanabinóide anandamida é um relaxante das vias aéreas na saúde e na doença,Natureza Comunicações(2022). DOI: 10.1038/s41467-022-34327-0
Fornecido por
Ruhr-Universitaet-Bochum
Citação: Como os próprios canabinóides do corpo ampliam os tubos brônquicos (2022, 17 de novembro) recuperado em 17 de novembro de 2022 em https://medicalxpress.com/news/2022-11-body-cannabinoids-widen-bronchial-tubes.html
Este documento está sujeito a direitos autorais. Além de qualquer negociação justa para fins de estudo ou pesquisa privada, nenhuma parte pode ser reproduzida sem a permissão por escrito. O conteúdo é fornecido apenas para fins informativos.
