
Subtipo de linfoma recentemente identificado dá esperança na luta contra a forma agressiva de câncer no sangue

Crédito: Unsplash/CC0 Domínio Público
Pesquisadores da Universidade de Southampton identificaram um novo subtipo de linfoma que poderia abrir caminho para tratamentos melhores e mais direcionados para alguns pacientes com câncer no sangue. Os cientistas e biólogos do cancro também descobriram que as células do linfoma deste novo subtipo transportam um açúcar único que promove a sobrevivência e o crescimento do cancro.
O linfoma é um tipo de câncer do sangue que afeta os glóbulos brancos chamados linfócitos. Existem muitos tipos diferentes de linfoma, mas esta última descoberta ocorre em um tipo chamado linfoma difuso de grandes células B (DLBCL), que afeta nossas células B. Quando operando normalmente, as células B ajudam a combater infecções no corpo.
Dentro do DLBCL, os pesquisadores descobriram agora um novo subtipo denominado DLBCL do tipo Mann.
A equipe, que trabalhou com pesquisadores no Canadá e nos Estados Unidos, descreveu suas descobertas em um artigo publicado recentemente na revista Sangue.
O pesquisador principal, Professor Francesco Forconi, do Grupo de Células B do Câncer da Universidade de Southampton, diz: “Os pacientes com este novo subtipo, DLBCL do tipo Mann, têm um câncer de alto risco que não pode responder bem às terapias convencionais, portanto, identificar este como um grupo distinto é muito importante para seu programa de tratamento.
“Compreender o tipo de cancro que combatemos é uma parte crucial da luta contra a doença e abre a porta ao desenvolvimento de terapias novas e melhoradas”.
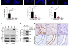
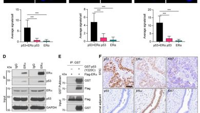
Os cientistas analisaram dados de 595 pacientes com DLBCL, acessados por meio de dois conjuntos de dados de coorte separados de DLBCL da coorte DLBCL de novo da BC Cancer Agency (BCCA) e do DLBCL do National Cancer Institute (NCI). Eles procuraram um açúcar específico chamado manose no principal receptor de células B e o identificaram com sucesso em cerca de um terço de todos os DLBCL.
Os pesquisadores descobriram que as células do linfoma DLBCL do tipo Mann sempre carregam esse açúcar e não são sensíveis aos medicamentos anticâncer convencionais. A manose é encontrada naturalmente na superfície de muitos agentes infecciosos, como vírus, mas normalmente não é abundante em células humanas normais.
A presença do açúcar ajuda as células cancerígenas a sobreviver e a crescer mais rapidamente, tornando-as resistentes aos tratamentos padrão – resultando eventualmente numa forma agressiva de cancro e em piores resultados para os pacientes.
Diretor do Instituto de Ciências da Vida da Universidade de Southampton e coautor do artigo, Professor Max Crispin, comenta: “É altamente incomum ver esses tipos de carboidratos desempenharem um papel tão definidor na biologia do câncer. Encontrar estruturas de manose que impulsionam o crescimento do tumor é notável e um exemplo poderoso de como a ciência interdisciplinar, combinando insights moleculares com dados clínicos, pode transformar nossa compreensão da doença”.
Esta pesquisa para identificar DLBCL do tipo Mann significa que os médicos podem agora reconhecer casos específicos deste tipo com mais facilidade usando testes laboratoriais convencionais. A descoberta significa que os cientistas podem agora trabalhar para encontrar tratamentos mais eficazes e personalizados para este subtipo e ajudar a proporcionar melhores resultados aos pacientes.
Mais informações:
Dylan James Tatterton et al, A Origem, Diagnóstico e Prognóstico do Linfoma Difuso de Grandes Células B do Tipo Oligomanose, Diário de Sangue (2025). DOI: 10.1182/sangue.2025029163
Sangue
Fornecido pela Universidade de Southampton
Citação: O subtipo de linfoma recentemente identificado dá esperança na luta contra a forma agressiva de câncer no sangue (2025, 11 de novembro) recuperado em 11 de novembro de 2025 em https://medicalxpress.com/news/2025-11-newly-lymphoma-subtype-aggressive-blood.html
Este documento está sujeito a direitos autorais. Além de qualquer negociação justa para fins de estudo ou pesquisa privada, nenhuma parte pode ser reproduzida sem permissão por escrito. O conteúdo é fornecido apenas para fins informativos.
