
A análise genética do tipo mais comum de câncer de bexiga fornece orientação sobre as opções de tratamento
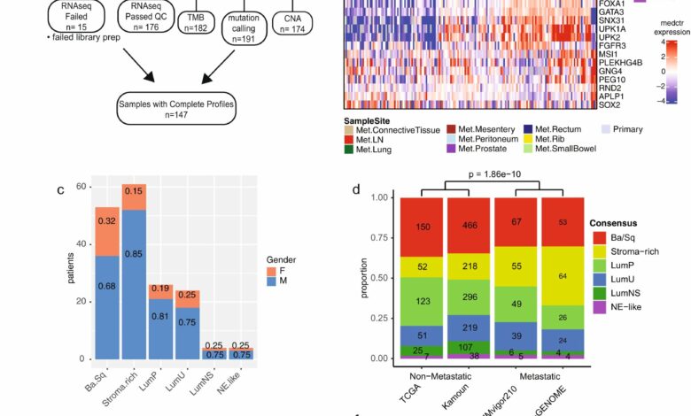
O desenho do estudo UC-GENOME e a subtipagem molecular mostram enriquecimento de tumores primários ricos em estroma em conjuntos de dados metastáticos. Crédito: Natureza Comunicações (2022). DOI: 10.1038/s41467-022-33980-9
Uma análise genômica abrangente em mais de 200 pacientes com carcinomas uroteliais metastáticos pode ajudar a informar como um paciente responderia à imunoterapia, relatam pesquisadores e colegas do UNC Lineberger Comprehensive Cancer Center. Cerca de 90% dos carcinomas uroteliais são cânceres de bexiga. Esses resultados, derivados de um modelo computacional baseado nas descobertas moleculares iniciais do estudo UC-GENOME, são publicados em Natureza Comunicações.
A Bladder Cancer Advocacy Network (BCAN) iniciou esta colaboração multi-institucional em todo o país, que ajudou a estabelecer um biobanco de amostras para uso por pesquisadores no campo.
Quando ocorrem mutações nas células uroteliais, que revestem o sistema urinário, elas podem evoluir para carcinoma urotelial, a forma mais comum de câncer de bexiga. A idade média das pessoas diagnosticadas com câncer de bexiga é de 73 anos; nos EUA, haverá cerca de 81.180 novos casos de câncer de bexiga e cerca de 17.100 mortes em 2022.
“O objetivo geral do nosso estudo foi fornecer a cada paciente com câncer urotelial metastático a oportunidade de se tornar um respondedor excepcional e desenvolver um rico banco de dados clínico e biorrepositório para futuros esforços de pesquisa colaborativa”, disse Matthew Milowsky, MD, FASCO, o George Gabriel e Frances Gable Villere Distinguished Professor na UNC School of Medicine e co-autor correspondente do artigo.
“Mais significativamente, essas descobertas fornecem uma maneira potencial de prever a resposta a imunoterapias, integrando características clínicas e moleculares”, disse Milowsky, que também é chefe da seção de oncologia geniturinária da Divisão de Oncologia da UNC e codiretor do Programa de Oncologia Urológica da UNC Lineberger.
O UC-GENOME inscreveu 218 pacientes com câncer urotelial metastático. Com base nas análises de sequenciamento genético do tecido tumoral, 69,3% das pessoas no estudo tinham opções de tratamento em potencial, mas apenas 5% passaram a receber terapia com base em seus perfis genômicos.
“Duas das prováveis razões para o uso limitado do tratamento direcionado por sequenciamento foram a ausência de terapias direcionadas aprovadas pela FDA no momento da inclusão do paciente e a aprovação e uso da terapia com inibidores de checkpoint imunológico durante o curso do estudo”, disse o principal autor Jeffrey S. Damrauer, Ph.D., gerente do Programa de Pesquisa do Câncer de Bexiga na UNC Lineberger e que co-liderou o estudo com Wolfgang Beckabir, um estudante de graduação em MD/Ph.D. da Escola de Medicina da UNC. programa. “Esperamos que, avançando, decisões genômicas informadas possam levar os pacientes a serem combinados com a terapia que lhes dá uma alta probabilidade de alcançar o melhor resultado”.
Os pesquisadores também descobriram uma descoberta impressionante: um dos subtipos moleculares, rico em estroma, foi super-representado em amostras de tumor UC-GENOME em comparação com amostras não metastáticas. Esse enriquecimento sugere que os pacientes com o subtipo rico em estroma podem ter uma chance maior de desenvolver doença metastática.
Ao integrar todas as análises com dados clínicos, a equipe também descobriu que um subconjunto de características genômicas e clínicas poderia prever se um paciente responderia ou não à imunoterapia. Embora essas descobertas sejam encorajadoras para os autores, eles afirmam que trabalhos futuros da UNC e de outros são necessários para validar suas descobertas.
Jeffrey S. Damrauer et al, Estudo colaborativo da Bladder Cancer Advocacy Network para a análise genômica do câncer urotelial metastático, Natureza Comunicações (2022). DOI: 10.1038/s41467-022-33980-9
Fornecido por
UNC Lineberger Comprehensive Cancer Center
Citação: A análise genética do tipo mais comum de câncer de bexiga fornece orientação sobre as opções de tratamento (2022, 18 de novembro) recuperado em 18 de novembro de 2022 em https://medicalxpress.com/news/2022-11-genetic-analysis-common-bladder-cancer .html
Este documento está sujeito a direitos autorais. Além de qualquer negociação justa para fins de estudo ou pesquisa privada, nenhuma parte pode ser reproduzida sem a permissão por escrito. O conteúdo é fornecido apenas para fins informativos.






