
Uma nova ferramenta para compreender as anomalias cromossômicas nos óvulos de mulheres mais velhas

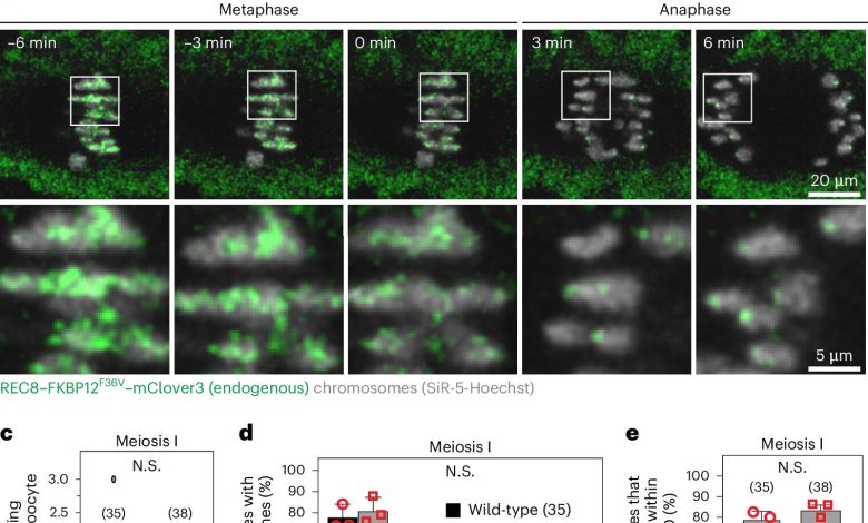
 REC8-FKBP12F36VCamundongos knockin −mClover3 permitem imagens ao vivo de alta resolução da dinâmica REC8 endógena durante a meiose do oócito. Crédito: Envelhecimento da Natureza (2025). DOI: 10.1038/s43587-025-00997-w
 
Os óvulos humanos são frequentemente propensos a erros cromossômicos. À medida que as mulheres envelhecem, a taxa de erro aumenta acentuadamente – e pode contribuir para a infertilidade, perda de gravidez e doenças genéticas. No entanto, a razão pela qual este aumento repentino acontece permanece desconhecida.
Num novo estudo, os investigadores de Yale dão um passo mais perto de encontrar uma resposta.
Escrevendo no diário Envelhecimento da Naturezaeles descrevem um método rápido e controlável que desenvolveram para simular erros cromossômicos “semelhantes ao envelhecimento” em ovos de camundongos, sem esperar que os animais envelheçam. Utilizando este método, descobriram que uma combinação de falhas – desde a perda parcial de uma proteína essencial até ao enfraquecimento das ligações entre cromossomas – pode causar erros que aumentam com a idade materna.
O método, dizem os pesquisadores, pode ser usado para estudar e, eventualmente, prevenir anomalias cromossômicas nos óvulos de mulheres mais velhas.
“No longo prazo, compreender e, em última análise, ampliar a longevidade reprodutiva nas mulheres pode ter implicações de longo alcance, não apenas para a fertilidade e o envelhecimento saudável, mas também para permitir que as mulheres façam escolhas de vida e carreira sem serem limitadas por uma janela reprodutiva estreita, promovendo assim a igualdade de oportunidades entre mulheres e homens em pelo menos uma forma fundamental”, disse Binyam Mogessie, professor assistente de Biologia Molecular, Celular e do Desenvolvimento, e de Obstetrícia, Ginecologia e Ciências Reprodutivas na Universidade de Yale e autor correspondente do novo estudo.
Nas mulheres, o envelhecimento reprodutivo é acompanhado por um aumento acentuado nas taxas de aneuploidia dos óvulos, ou um número anormal de cromossomos nos óvulos, também chamados de oócitos. A aneuploidia do ovo é uma das principais causas de infertilidade, perda de gravidez e doenças genéticas. No entanto, ainda não se sabe muito sobre por que a aneuploidia dos óvulos aumenta à medida que as mulheres envelhecem. Os erros cromossômicos subjacentes se desenvolvem ao longo de anos em camundongos e décadas em humanos, tornando-os quase impossíveis de serem estudados diretamente.
Estudos anteriores descobriram que um complexo multiproteico conhecido como coesão – a cola molecular que mantém unidas as cromátides irmãs – enfraquece gradualmente com a idade e contribui para erros cromossómicos. Mas não está claro se o enfraquecimento da coesão é a única causa da aneuploidia do ovo ou se outras alterações relacionadas com a idade também desempenham um papel.
Para o novo estudo, os pesquisadores investigaram isso, criando um sistema chamado de “envelhecimento de oócitos sintéticos” em óvulos de camundongos para diminuir rápida e precisamente os níveis de uma proteína chave de coesão, conhecida como REC8.
Especificamente, eles usaram a edição do genoma CRISPR para modificar o REC8, que mantém os cromossomos unidos e é um dos marcadores moleculares mais confiáveis do declínio da coesão relacionado à idade. E pela primeira vez, os investigadores usaram microscopia de lapso de tempo para obter imagens da dinâmica REC8 em ovos de ratos em alta resolução, mostrando exatamente como a coesão muda à medida que os ovos se preparam para se dividir.
Em seguida, os investigadores utilizaram sistemas de degradação de proteínas, que utilizam moléculas para se ligarem e quebrarem proteínas específicas, para remover de forma rápida e precisa o REC8 e outros componentes dos ovos. Usando imagens avançadas em 3D ao vivo, eles rastrearam os movimentos dos cromossomos em tempo real e observaram erros de segregação semelhantes ao envelhecimento, incluindo eventos de divisão das cromátides que levam à aneuploidia.
Finalmente, ao interromper seletivamente duas outras partes da célula – o citoesqueleto de actina e a proteína A do centrômero (CENP-A) – eles descobriram que cada uma dessas interrupções aumentava significativamente as taxas de erro, assemelhando-se muito ao fenômeno observado em ovos envelhecidos naturalmente.
Através do seu método, os investigadores descobriram que as anomalias cromossómicas nos óvulos envelhecidos resultam, portanto, de uma combinação de falhas, que vão desde uma queda nos níveis de REC8 até à degradação gradual das partes celulares que organizam o fuso (uma estrutura celular que ajuda a separar os cromossomas com precisão) e o centrómero (a região que liga as cromátides irmãs).
“Esses sistemas normalmente trabalham juntos para garantir que cada óvulo receba uma cópia exata de cada cromossomo”, disse Mogessie. “No entanto, à medida que diminuem progressivamente com a idade, as suas falhas tendem a agrupar-se dentro de uma janela reprodutiva estreita, resultando em óvulos de má qualidade que são significativamente menos propensos a apoiar a formação e o crescimento saudáveis de embriões”.
Estas descobertas podem ajudar a explicar porque é que a fertilidade cai tão acentuadamente entre os 30 e os 40 anos de uma pessoa, em vez de diminuir gradualmente ao longo do tempo. Em última análise, dizem os investigadores, isto poderia orientar estratégias que prolongassem a vida reprodutiva feminina, permitindo que mais pessoas construíssem famílias quando estivessem prontas, sem serem tão limitadas pelo cronograma da biologia.
“Num mundo onde as taxas de infertilidade estão a aumentar e o planeamento familiar é cada vez mais adiado, compreender e proteger a biologia do óvulo não é apenas um desafio científico, mas também social”, disse Mogessie.
Para os pesquisadores, os próximos passos incluem transformar seu sistema de “envelhecimento de oócitos sintéticos” em uma plataforma de triagem de alto rendimento (HTS), um processo de descoberta de medicamentos frequentemente usado na indústria farmacêutica.
Mais informações:
 Jiyeon Leem et al, Um sistema versátil de manipulação de coesão investiga a aneuploidia do óvulo relacionada à idade reprodutiva feminina, Envelhecimento da Natureza (2025). DOI: 10.1038/s43587-025-00997-w
Fornecido pela Universidade de Yale
Citação: Uma nova ferramenta para compreender anormalidades cromossômicas em óvulos de mulheres mais velhas (2025, 3 de novembro) recuperada em 4 de novembro de 2025 em https://medicalxpress.com/news/2025-11-tool-chromosome-abnormalities-eggs-older.html
Este documento está sujeito a direitos autorais. Além de qualquer negociação justa para fins de estudo ou pesquisa privada, nenhuma parte pode ser reproduzida sem permissão por escrito. O conteúdo é fornecido apenas para fins informativos.
 





