
Níveis mais elevados de HIF2α retardam o câncer infantil agressivo

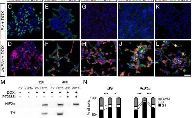
A superexpressão de HIF2α em células de neuroblastoma LAN-1 amplificadas por MYCN leva à redução da proliferação e à regulação positiva de fatores associados à cromafina. Crédito: Anais da Academia Nacional de Ciências (2025). DOI: 10.1073/pnas.2516922122
O neuroblastoma é um tipo de câncer que afeta o sistema nervoso simpático em crianças pequenas e costuma ser difícil de tratar, especialmente quando as células tumorais carregam múltiplas cópias do gene MYCN.
Num novo estudo, os investigadores concentraram-se no HIF2α, uma proteína que se pensava anteriormente promover o desenvolvimento do cancro. O estudo, “HIF2α regula negativamente os níveis de proteína MYCN e promove um fenótipo noradrenérgico de baixo risco no neuroblastoma”, foi publicado em PNAS.
Quando os investigadores aumentaram a quantidade de HIF2α nas células do neuroblastoma com muitas cópias do gene MYCN, observaram uma redução significativa nos níveis da proteína MYCN.
Ao mesmo tempo, a expressão de genes típicos de células noradrenérgicas na medula adrenal aumentou, sugerindo que as células tumorais começaram a se assemelhar a células cromafins mais maduras. As células também pararam de se dividir tão rapidamente e desenvolveram longas extensões, um sinal de maturação contínua.
Em modelos de neuroblastoma em camundongos, o crescimento do tumor foi claramente reduzido após a indução de altos níveis de HIF2α. A análise de amostras de pacientes de crianças com neuroblastoma mostrou que níveis elevados de EPAS1 (o gene que codifica o HIF2α) estavam associados a níveis baixos de MYCN e a genes típicos de células noradrenérgicas. Além disso, pacientes com níveis elevados de EPAS1 geralmente apresentavam melhor prognóstico.
“Nossos resultados mostram que altos níveis de HIF2α levam à diminuição dos níveis de MYCN, redução da proliferação celular e uma mudança para um tipo de célula mais maduro”, diz Juan Yuan, um dos pesquisadores por trás do estudo no Departamento de Biologia Celular e Molecular (CMB).
O estudo desafia assim a noção anterior de que o HIF2α sempre atua como um fator cancerígeno no neuroblastoma. Em vez disso, os resultados sugerem que a proteína pode, em alguns casos, desempenhar um papel supressor do tumor e promotor da maturação.
“Isso nos dá novos insights sobre como o neuroblastoma se desenvolve e pode eventualmente contribuir para novas estratégias de tratamento”, diz Johan Holmberg, professor do Departamento de Biologia Molecular da Universidade de Umeå e afiliado ao CMB no KI.
Mais informações:
Juan Yuan et al, o HIF2α regula negativamente os níveis de proteína MYCN e promove um fenótipo noradrenérgico de baixo risco no neuroblastoma, Anais da Academia Nacional de Ciências (2025). DOI: 10.1073/pnas.2516922122
Fornecido por Instituto Karolinska
Citação: Níveis mais altos de HIF2α retardam o câncer infantil agressivo (2025, 22 de outubro) recuperado em 22 de outubro de 2025 em https://medicalxpress.com/news/2025-10-higher-hif2-aggressive-childhood-cancer.html
Este documento está sujeito a direitos autorais. Além de qualquer negociação justa para fins de estudo ou pesquisa privada, nenhuma parte pode ser reproduzida sem permissão por escrito. O conteúdo é fornecido apenas para fins informativos.






