
Células de leucemia escapam ao tratamento remodelando suas mitocôndrias, descobrem pesquisadores

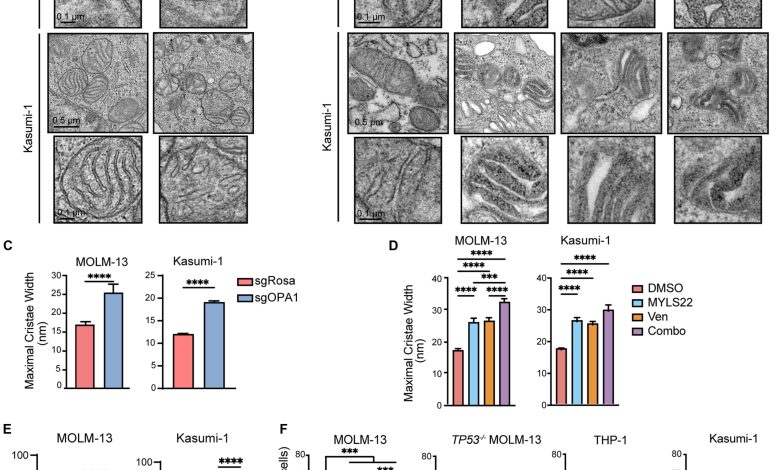
A inibição farmacológica da OPA1 prejudica a morfologia das cristas e sensibiliza a LMA humana à apoptose. Crédito: Avanços da Ciência (2025). DOI: 10.1126/sciadv.adx8662
Pesquisadores da Rutgers Health e de outras instituições descobriram por que um poderoso medicamento contra a leucemia acaba falhando na maioria dos pacientes – e encontraram uma maneira potencial de superar essa resistência.
Os membros da equipe identificaram uma proteína que permite que as células cancerígenas remodelem suas mitocôndrias produtoras de energia de forma a protegê-las do venetoclax (nome comercial Venclexta), um tratamento padrão para a leucemia mieloide aguda que muitas vezes perde eficácia após uso prolongado.
O bloqueio dessa proteína com compostos experimentais em camundongos com leucemia mieloide aguda humana restaurou a eficácia da droga e prolongou a sobrevivência.
As descobertas, publicadas em Avanços da Ciência, revelam um mecanismo inesperado de resistência aos medicamentos e sugerem uma nova abordagem para um dos cancros do sangue mais mortais em adultos.
“Descobrimos que as mitocôndrias mudam de forma para prevenir a apoptose, um tipo de suicídio celular induzido por essas drogas”, disse a autora sênior do estudo, Christina Glytsou, professora assistente da Escola de Farmácia Ernest Mario da Rutgers e da Escola Médica Robert Wood Johnson e membro do Centro de Excelência de Pesquisa em Hematologia e Oncologia Pediátrica do Rutgers Cancer Institute (NJPHORCE).
Embora venetoclax induza a remissão em muitos pacientes com leucemia mieloide aguda, desencadeando a morte das células cancerígenas, a resistência se desenvolve em quase todos os casos. A taxa de sobrevivência em cinco anos permanece em 30% e a doença mata cerca de 11 mil americanos a cada ano.
Usando microscopia eletrônica e exames genéticos, os membros da equipe de Glytsou descobriram que as células de leucemia resistentes ao tratamento produzem altos níveis de uma proteína chamada OPA1, que controla a estrutura interna das mitocôndrias. As células com estes níveis elevados de OPA1 desenvolvem dobras mais estreitas e numerosas nas suas membranas mitocondriais – compartimentos chamados cristas – que prendem o citocromo c, uma molécula que normalmente desencadeia a morte celular quando libertada.
Os pesquisadores confirmaram a descoberta examinando células de pacientes com leucemia. Aqueles que tiveram recidiva após o tratamento apresentaram cristas nitidamente mais estreitas do que os pacientes recém-diagnosticados, com alterações mais pronunciadas nos pacientes que foram tratados com venetoclax.
Para testar se eles restauram a eficácia do medicamento bloqueando esta mudança estrutural, os membros da equipe usaram dois inibidores experimentais do OPA1. Em camundongos transplantados com células de leucemia humana, a combinação dos inibidores OPA1 com venetoclax pelo menos dobrou o tempo de sobrevivência em comparação com venetoclax sozinho.
A combinação funcionou em diversos subtipos de leucemia, incluindo células com mutações no gene p53, que estão fortemente associadas à resistência ao tratamento e a resultados desfavoráveis.
Os inibidores de OPA1 também parecem funcionar através de mecanismos adicionais além da restauração das vias de morte celular. As experiências revelaram que as células sem OPA1 tornam-se fortemente dependentes do nutriente glutamina e vulneráveis à ferroptose, uma forma diferente de morte celular causada por danos no ferro e nos lípidos.
Testes em ratos mostraram que os compostos não prejudicavam a produção normal de células sanguíneas, uma consideração crítica de segurança para qualquer tratamento potencial de leucemia em humanos.
A pesquisa está em fase inicial. Os inibidores OPA1, desenvolvidos por colaboradores da Universidade de Pádua, na Itália, são compostos principais que requerem maior refinamento antes que os testes em humanos possam começar.
“Ainda há algum tempo pela frente”, disse Glytsou, acrescentando que uma terceira geração de compostos pode ser necessária para melhorar a solubilidade dos medicamentos e outras propriedades.
Ainda assim, o trabalho oferece uma direção promissora para o tratamento da leucemia resistente e potencialmente de outros tipos de câncer, disse Glytsou, que também é membro dos programas de pesquisa em farmacologia do câncer e metabolismo do câncer e imunologia do instituto do câncer.
OPA1 é superexpresso em vários tipos de câncer e está associado a mau prognóstico e resistência à terapia no câncer de mama, câncer de pulmão e outras doenças malignas.
Mais informações:
Sofia La Vecchia et al, Inibidores de OPA1 de moléculas pequenas revertem adaptações mitocondriais para superar a resistência à terapia na leucemia mieloide aguda, Avanços da Ciência (2025). DOI: 10.1126/sciadv.adx8662
Fornecido pela Universidade Rutgers
Citação: As células de leucemia evitam o tratamento remodelando suas mitocôndrias, descobrem os pesquisadores (2025, 17 de outubro) recuperado em 17 de outubro de 2025 em https://medicalxpress.com/news/2025-10-leukemia-cells-evade-treatment-reshaping.html
Este documento está sujeito a direitos autorais. Além de qualquer negociação justa para fins de estudo ou pesquisa privada, nenhuma parte pode ser reproduzida sem permissão por escrito. O conteúdo é fornecido apenas para fins informativos.






