
A descoberta do mecanismo de resistência ao tratamento do câncer de mama pode levar a uma nova esperança para alguns

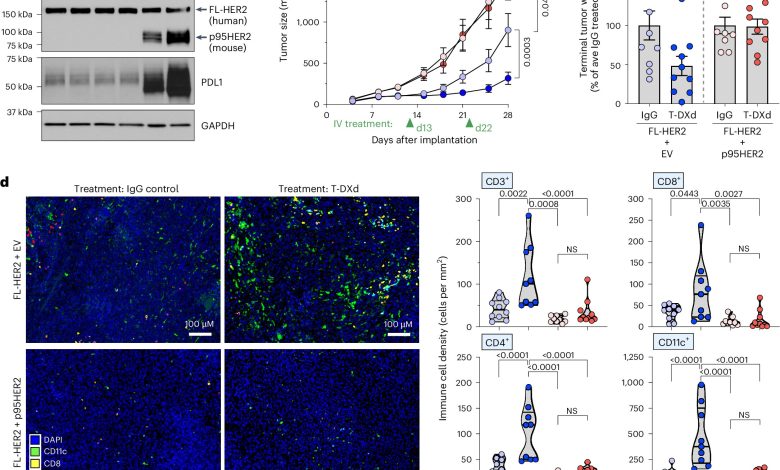
p95HER2 prejudica a eficácia do T-DXd. Crédito: Natureza Câncer (2025). DOI: 10.1038/s43018-025-00969-4
Os pesquisadores da Clínica Mayo descobriram uma razão principal pela qual certos tipos de câncer de mama podem não responder a uma nova e importante classe de terapêutica chamada conjugados de anticorpos e drogas (ADCs). Esses tratamentos combinam um anticorpo que tem como alvo as células cancerígenas com um forte medicamento quimioterápico. Para muitos pacientes com câncer de mama positivo para receptor 2 do fator de crescimento epidérmico humano (HER2+), ADCs como o trastuzumabe deruxtecano (T-DXd) melhoraram dramaticamente os resultados.
“Embora o T-DXd tenha mostrado resultados notáveis para muitos pacientes, não funcionou para todos com câncer de mama HER2+ avançado”, diz Peter Lucas, MD, Ph.D., vice-presidente de pesquisa do Departamento de Medicina Laboratorial e Patologia da Clínica Mayo e co-autor sênior do estudo, publicado em Natureza Câncer. “Isto indica que alguns tumores possuem mecanismos de resistência incorporados que impedem o medicamento de fazer o seu trabalho”.
No estudo, os pesquisadores do Laboratório de Sinalização e Terapêutica Oncoimune da Clínica Mayo descobriram que uma versão abreviada da proteína HER2, chamada p95HER2, produzida por um subconjunto de cânceres de mama HER2+, pode alterar a resposta ao tratamento. A proteína p95HER2 “sinaliza de forma diferente” da oncoproteína HER2 completa – o que provou ser a chave para a forma como impulsiona a resistência à terapia.
“Nossa descoberta de que o p95HER2 tem a capacidade única de induzir sinais que produzem um microambiente imunoprotegido sugere fortemente que o p95HER2 poderia funcionar dentro das células cancerígenas para resistir ativamente ao T-DXd”, diz o Dr.
O estudo também revelou que um medicamento chamado neratinibe é altamente eficaz no bloqueio da ação do p95HER2, causando até a degradação da proteína.
“Na verdade, o tratamento com neratinib resulta na degradação completa do p95HER2, abolindo a proteína das células cancerígenas nos nossos modelos pré-clínicos”, diz Dong Hu, Ph.D., cientista investigador em Medicina Laboratorial e Patologia na Clínica Mayo e autor principal do manuscrito.
Com base nestas descobertas, a equipa de investigação acredita que o próximo passo é um ensaio clínico para avaliar a combinação de neratinib com T-DXd em pacientes com cancro da mama precoce HER2+. O objetivo é determinar se esta terapia combinada pode melhorar a resposta em cancros que co-expressam p95HER2 juntamente com HER2 completo.
Eles observam que esta é apenas uma das muitas combinações terapêuticas que estão sendo consideradas.
“Nenhuma abordagem de tratamento única e única funcionará para todos os pacientes com câncer de mama HER2+”, diz Linda McAllister, MD, Ph.D., hematologista/oncologista pediátrica da Mayo Clinic e co-autora sênior do estudo.
No entanto, com a descoberta do papel do p95HER2, está à vista um roteiro claro para o tratamento futuro.
“Ter esta nova compreensão de por que o T-DXd nem sempre funciona nos ajuda a imaginar os próximos passos em direção a terapias personalizadas e mais curas”, diz o Dr. Lucas. “É tudo uma questão de estar um passo à frente do câncer.”
Mais informações:
Dong Hu et al, p95HER2, uma forma truncada da oncoproteína HER2, conduz um programa imunossupressor no câncer de mama HER2+ que limita a eficácia do trastuzumabe deruxtecano, Natureza Câncer (2025). DOI: 10.1038/s43018-025-00969-4
Citação: A descoberta do mecanismo de resistência ao tratamento do câncer de mama pode levar a uma nova esperança para alguns (2025, 28 de outubro) recuperado em 28 de outubro de 2025 em https://medicalxpress.com/news/2025-10-discovery-breast-cancer-treatment-resistance.html
Este documento está sujeito a direitos autorais. Além de qualquer negociação justa para fins de estudo ou pesquisa privada, nenhuma parte pode ser reproduzida sem permissão por escrito. O conteúdo é fornecido apenas para fins informativos.






