
Mutação genética que leva ao autismo pode superestimular as células cerebrais
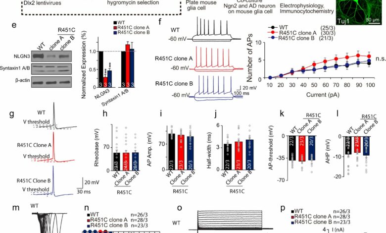
NLGN3 R451C cultura mista de células neuronais induzidas (iN). Crédito: Psiquiatria Molecular (2022). DOI: 10.1038/s41380-022-01834-x
Cientistas que procuram entender os mecanismos cerebrais fundamentais do transtorno do espectro do autismo descobriram que uma mutação genética conhecida por estar associada ao transtorno causa uma superestimulação das células cerebrais muito maior do que a observada nas células neuronais sem a mutação.
O estudo liderado por Rutgers, que durou sete anos, empregou algumas das abordagens mais avançadas disponíveis na caixa de ferramentas científicas, incluindo o cultivo de células cerebrais humanas a partir de células-tronco e o transplante para cérebros de camundongos.
O trabalho ilustra o potencial de uma nova abordagem para estudar distúrbios cerebrais, disseram os cientistas.
Descrevendo o estudo no jornal, Psiquiatria Molecular, os pesquisadores relataram uma mutação – R451C no gene Neurologin-3, conhecido por causar autismo em humanos – que provocou um nível mais alto de comunicação entre uma rede de células cerebrais humanas transplantadas em cérebros de camundongos. Essa superexcitação, quantificada em experimentos pelos cientistas, se manifesta como uma explosão de atividade elétrica mais do que o dobro do nível observado em células cerebrais sem a mutação.
“Ficamos surpresos ao encontrar um aprimoramento, não um déficit”, disse Zhiping Pang, professor associado do Departamento de Neurociência e Biologia Celular do Instituto de Saúde Infantil de Nova Jersey na Rutgers Robert Wood Johnson Medical School e autor sênior do estudo. estudar. “Esse ganho de função nessas células específicas, revelado por nosso estudo, causa um desequilíbrio na rede neuronal do cérebro, interrompendo o fluxo normal de informações”.
A malha interconectada de células que constitui o cérebro humano contém células “excitatórias” especializadas que estimulam a atividade elétrica, equilibradas por células cerebrais “inibitórias” que reduzem os pulsos elétricos, disse Pang. Os cientistas descobriram que a grande explosão de atividade elétrica causada pela mutação deixou os cérebros dos camundongos fora de ordem.
O transtorno do espectro do autismo é uma deficiência de desenvolvimento causada por diferenças no cérebro. Cerca de 1 em 44 crianças foi identificada com o distúrbio, de acordo com estimativas dos Centros de Controle e Prevenção de Doenças.
Estudos sugerem que o autismo pode ser resultado de interrupções no crescimento normal do cérebro muito cedo no desenvolvimento, de acordo com o Instituto Nacional de Distúrbios Neurológicos e Derrame do National Institutes of Health. Estas perturbações podem ser o resultado de mutações em genes que controlam o desenvolvimento do cérebro e regulam como as células cerebrais se comunicam umas com as outras, de acordo com o NIH.
“Muitos dos mecanismos subjacentes ao autismo são desconhecidos, o que dificulta o desenvolvimento de terapias eficazes”, disse Pang. “Usando neurônios humanos gerados a partir de células-tronco humanas como um sistema modelo, queríamos entender como e por que uma mutação específica causa autismo em humanos”.
Os pesquisadores empregaram a tecnologia CRISPR para alterar o corpo humano células-tronco‘ material genético para criar uma linha de células contendo a mutação que eles queriam estudar e, em seguida, células de neurônios humanos derivados que carregam essa mutação. CRISPR, um acrônimo para repetições palindrômicas curtas regularmente interespaçadas agrupadas, é uma tecnologia exclusiva de edição de genes.
No estudo, as células neuronais humanas que foram geradas, metade com a mutação, metade sem, foram então implantadas no cérebro de camundongos. A partir daí, os pesquisadores mediram e compararam a atividade elétrica de neurônios específicos por meio da eletrofisiologia, ramo da fisiologia que estuda as propriedades elétricas das células biológicas. As variações de tensão ou corrente elétrica podem ser quantificadas em diversas escalas, dependendo das dimensões do objeto de estudo.
“Nossas descobertas sugerem que a mutação NLGN3 R451C impacta dramaticamente a transmissão sináptica excitatória em neurônios humanos, desencadeando assim mudanças nas propriedades gerais da rede que podem estar relacionadas a transtornos mentais”, disse Pang. “Nós vemos isso como uma informação muito importante para o campo.”
Pang disse que espera que muitas das técnicas desenvolvidas para conduzir esse experimento sejam usadas em futuras investigações científicas sobre a base de outros distúrbios cerebrais, como a esquizofrenia.
“Este estudo destaca o potencial de usar neurônios humanos como um sistema modelo para estudar transtornos mentais e desenvolver novas terapêuticas”, disse ele.
Le Wang et al, Análises da mutação neuroligin-3 R451C associada ao autismo em neurônios humanos revelam um mecanismo sináptico de ganho de função, Psiquiatria Molecular (2022). DOI: 10.1038/s41380-022-01834-x
Fornecido por
Universidade Rutgers
Citação: Mutação genética que leva ao autismo descobriu superestimular células cerebrais (2022, 21 de novembro) recuperado em 21 de novembro de 2022 de https://medicalxpress.com/news/2022-11-gene-mutation-autism-overstimulate-brain.html
Este documento está sujeito a direitos autorais. Além de qualquer negociação justa para fins de estudo ou pesquisa privada, nenhuma parte pode ser reproduzida sem a permissão por escrito. O conteúdo é fornecido apenas para fins informativos.






